首页
走进美伦
公司介绍
企业资质
知识产权
发展历程
产品中心
心电诊断
病人监护
脑电生理
智慧医疗
尿液检测计量
新闻中心
公司公告
公司新闻
行业新闻
医疗展会
重点客户
客户服务
购买指引
售后服务
代理加盟
人力资源
联系我们
全站搜索
监护仪厂家
脑电图机
美伦
首页
走进美伦
公司介绍
企业资质
知识产权
发展历程
产品中心
心电诊断
病人监护
脑电生理
智慧医疗
尿液检测计量
新闻中心
公司公告
公司新闻
行业新闻
医疗展会
重点客户
客户服务
购买指引
售后服务
代理加盟
人力资源
联系我们
400-654-1200
CHN
CHN
ENG
公司公告
公司新闻
行业新闻
医疗展会
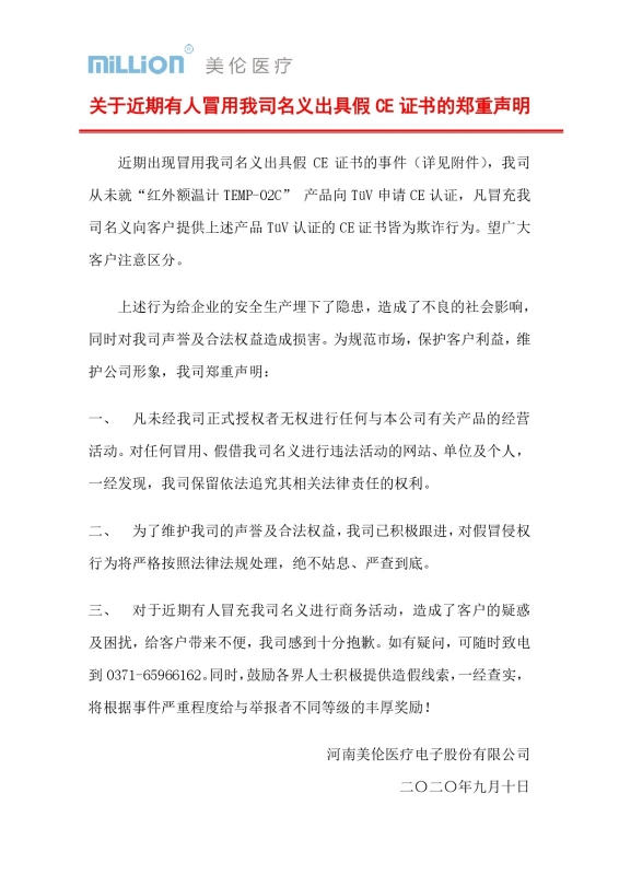
关于近期有人冒用我司名义出具假CE证书的郑重声明
2020-09-11 00:00:00
查看更多